End-Block
Auction Settlement
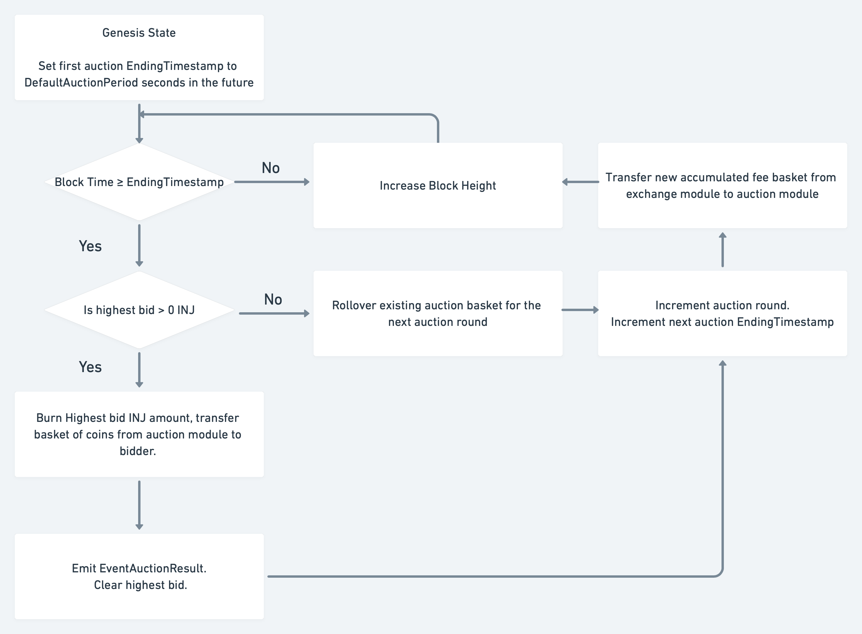
The settlement of a given auction round occurs whenblockTime ≥ EndingTimeStamp. If a non-zero INJ bid was placed during this period (i.e. there exists a LastBid), the following procedure will take place:
- The winning INJ bid amount is burned.
- The basket of coins held by the auction module is transferred to the winning bidder.
LastAuctionResultis written to state andEventAuctionResultis emitted.- The
LastBidis cleared. - The AuctionRound is incremented by 1 and the EndingTimestamp is incremented by
AuctionPeriod. - The accumulated exchange fees are transferred from the
exchangemodule to theauctionmodule for the new upcoming auction.

